平板电脑的诞生促使世界电脑技术的又一次重大变革,由于其自身的便携、超薄、多功能的特点,使得其对后备电源的要求相对较高。聚合物锂电池不同于常规的标准柱式锂电池,由于其具备高容量的空间利用率、尺寸任意可变性、超薄性、高安全、可靠性强等特点,已成为此类高端消费电子产品的首选。
一、平板电脑智能电池方案设计要求:
根据客户的要求和规格,设计与主机配套的平板电脑智能电池组,将带通信协议(SBS通讯协议)的智能电量计和电池安全保护性能集成到客户的解决方案中去,可达到电池组与主机信息共享,最终实现合理、高效、安全的电池管理方案,整个设计方案要求成品电池具备高超薄、高容量、高循环寿命、高安全性、高一致性等特点。
二、平板电脑智能电池具体设计参数要求:
1)电芯选型要求:采用国内一线品牌聚合物电芯(PL5159115-2S1P/3.8Ah/3 .7V)。
2)外观设计要求:整个产品采用PET合成纸进行外包裹,精典大方。
3)电路设计要求:精确的电量管理电路+二次过压保护电路。采用SBS智能电池管理系统设计方案,时时有效地对电池的剩余电量进行有效的管理。
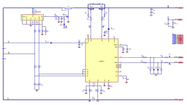
三、平板电脑智能电池方案设计方案:
1)9PIN输出连接端子:MIN连接端子,线型满足客户输出电流要求。输出定义为3/P+、NTC、SMBC、SMBD、3/P-等。
2)智能电量计保护板(PCM):采用SBS智能电池管理系统,利用先进的电量计算原理精确时时地计算出电池的电量,并通过SMBUS时时向主机报告电池的电量信息,同时向可充电智能电池组(一般指锂电池)进行保护功能,由于锂电池本身的化学特性,需要提供过充、过放、短路、过流及过温等保护功能,以避免引起燃烧、爆炸等危险。
3)温度保护器件(一次性): 针对电路中二次过压保护而选用的温度保护,主要以检测电池芯电压为主,当电芯组的单颗电压高于4.45V时,通过外围电路促使温度保护器件动作,断开回路,保护整个电池组过压。
4)过流保护片(BREAKER 可恢复):具备过流及温度检测功能,当电流达到12A或是温度达到75°C时,过流保护片动作。当温度下降时,过流保护片重新恢复正常工作。
5)PL5159115/3.8Ah/7.4V聚合物锂电池(ATL):大容量,超薄,高安全性、高一致性等特点。
6)设计方案原理图:
